Willkommen bei SCT Technologies 

Als Ingenieursdienstleister und Kleinserienfertiger entwickeln und produzieren wir maßgeschneiderte Lösungen, die exakt auf Ihre Anforderungen abgestimmt sind. Unsere innovative und zuverlässige Produkte im Bereich Elektronik, Mechatronik und Automatisierung sind für den rauhen industriellen Einsatz konzipiert.

 

Steigern Sie Ihre Produktivität mit unseren innovativen und intelligenten Produkten. Alle unsere Produkte sind seit unserer Gründung 2009 digitalisiert und stellen unseren Kunden sämtliche Produktionsdaten in Echtzeit zur Analyse oder zur Verwendung in KI Systemen zur Verfügung.

 

SCT Gieß- und Kühlungssteuerungen

Im Niederdruckgießverfahren entscheidet die Druckkurve und die Kühlungstechnik über Qualität, Porosität und Ausschussquote. Unsere hochpräzise Druckregelung garantiert:

  • Saubere, laminare Formfüllung

  • Minimierte Oxidbildung

  • Reduzierte Gas- und Schrumpfporosität

  • Konstante Bauteilqualität über jede Schicht hinweg

Das Ergebnis: Weniger Nacharbeit, weniger Ausschuss, mehr Produktivität. 

 

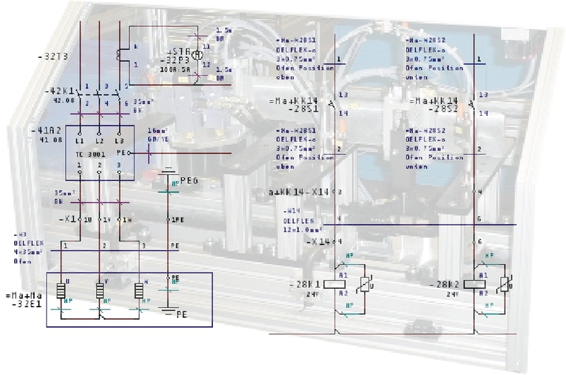
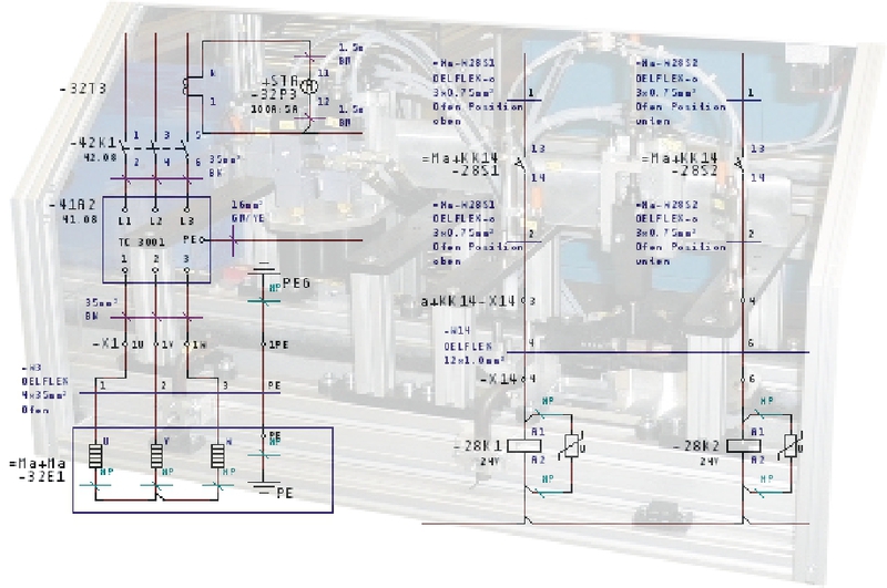
SCT Maschinensteuerung

Eine qualitativ hochwertige Maschine benötigt Steuerungen mit neuen Lösungsansätzen und ein ausgereiftes Sicherheitskonzept. Unsere Maschinensteuerungen garantieren eine hohe Maschinenverfügbarkeit, Bedienerfreundlichkeit und eine lückenlose Fehleranalyse, um höchste Produktivität zu gewährleisten.

 

Intelligente adaptive SCT Kühlungstechnik

Unsere intelligente, adaptive Kühlplattform für Werkzeuge bietet einen ressourcenschonenden Betrieb bei maximaler Prozess- Sicherheit.

Mit unseren neuen Funktionen und intelligenten Regelalgorithmen setzen wir Maßstäbe im Bereich Luftkühlung, Wasserkühlung und Luft-Wasser-Gemischkühlung.

Kundenspezifische Produkte

Wir entwickeln und produzieren für unsere Kunden elektronische bzw. mechatronische Produkte meist zur Automatisierung Ihrer Produktion. Diese innovativen Produkte zeichnen sich durch hohe Zuverlässigkeit aus und sind immer für den rauhen industriellen Einsatz konzipiert. 

SCT Technologies - Für den gemeinsamen Erfolg

Druckversion | Sitemap
© SCT Technologies e.K.

Anrufen

E-Mail

Anfahrt